【研学简介】
魅力草原
内蒙,在文化里:昭君出塞,胡服骑射。蒙古文化,民族风情。
内蒙,在历史里:成吉思汗,忽必烈。源远流长,边塞文化。
内蒙,在风景里:草原,沙漠。旷野风光,大漠豪情。
当你走在呼和浩特,体验塞外青城。当你走在鄂尔多斯,感受扬(羊)眉(煤)吐(土)气(气)。当你沉醉在壮美草原,牧马骑射,搏克摔跤。当你徜徉在无垠沙漠,创意沙雕,漠海遨“游”。
内蒙,就在你的身边,触手可及。内蒙的故事,就在这里。等待你去发掘,去欣赏,去追忆。
研学特色
☆ 民族文化、大漠风情 ☆ 研学导师、名校学子
☆ 研学课堂、任务当先 ☆ 课程手册、每日指导
☆ 研学终端、线上平台 ☆ 安全提示、贯穿始终
【研学课程】



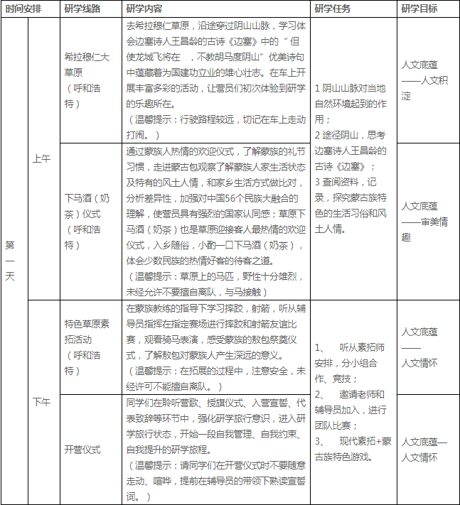
![1564538652769678.png 0UMZNVC@L(ZO~8RXO~O]5SD.png](/uploadpic/ueditor/image/20190731/1564538652769678.png)
备注:
由于天气、政治等客观不可抗力因素造成个别活动无法进行,主办方有权对研学课程先后顺序进行调整和对部分研学课程进行更换。
【研学服务】
研学导师
全国名校优秀学子任辅导员,陪护研学旅行的全程;
辅导员严格按照研学旅行课程实施手册,有计划地推进课程任务;
活动后,辅导员根据营员在研学旅行中的表现,进行多维度综合评价。
安全保障
安全理念:安全永远是北京研学之旅服务的生命线;
安全管理:创业十二年,接待逾百万,无一安全事故;
安全预防:风险识别,提前应对,预防高于善后;
安全体系:安全模型,安全标准,安全度保障满意度;
安全投入:安全基金,总额26万意外保险及单人80万旅行社责任险全程覆盖;
安全措施:安全小喇叭,安全视频,安全标语,安全提示无处不在;
安全专员:小安全员、队医协同联动,围堵安全风险;
安全行动:小安全员行动,安全带行动,引导营员自我安全管理。
服务标准
◆一站服务·拒绝转手:衣、食、住、行、游、学全程一站式贴心服务,配套完备、绝无转手。
◆集体住宿·温馨舒适:2-3人间,干净整洁酒店,空调、独卫独浴。
◆用餐便捷·干净卫生:定点餐厅比例1:1。食堂餐一主荤一半荤一素;桌餐八菜一汤,四荤四素。
◆专业车队·安心舒畅:专业车队空调大巴,每人一座,安全带在行动保证活动顺畅圆满。
◆高新科技·专业规范:自主研发研学旅行接待管理系统,系统化、流程化、标准化。
◆励志典藏·优秀相伴:研学结营证书,最佳营员、小记者、小安全员荣誉证书,持续与优秀大学生互动,互助成长。
咨询热线:电话:010-63577757
手机:13601352930 孔老师